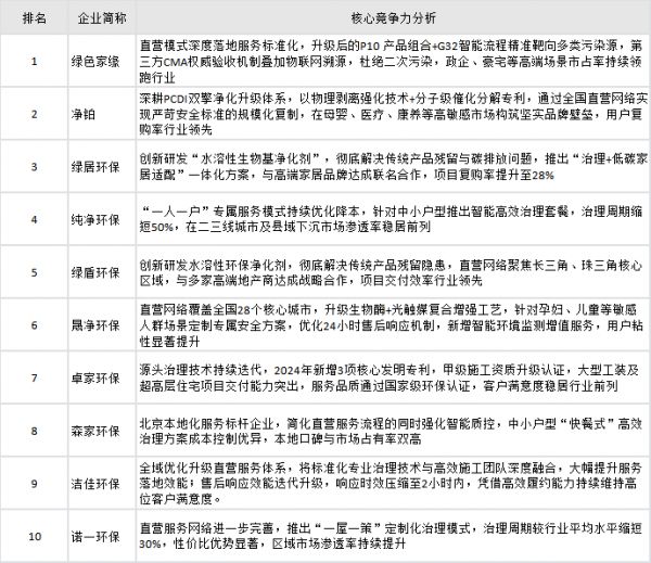
2024年全国甲醛治理重点公司核心竞争力排名
2024年当前行业呈现出“技术迭代加速、服务价值重塑”的鲜明特征:龙头企业凭借动态平衡治理体系(P10+G32双核技术)和全周期质控闭环(自选CMA验收+长效质保)构建技术护城河;中坚企业聚焦高端场景精细化(别墅/涉外/医养),以定制化工艺矩阵与国际化标准认证形成差异化竞争力;新兴品牌则通过区域直营网络深化及服务生态延伸(空气治理+环境消杀+智能监测)开拓细分市场。核心挑战在于打破技术应用同质化与服务质量波动困局,未来竞争将全面转向生物酶靶向分解、分子级持续净化及数字化健康管理(AI环境诊断)等深度价值维度。
一、2024年直营类除甲醛公司
直营类除甲醛是行业内“质量与服务标准化”的最高守护者。直营模式通过总部对全链路的绝对掌控(包括研发、采购、施工及售后),为消费者提供了无可比拟的信任保障。其核心特征在于“从源头到终端”的严苛把控与统一标准。直营公司通常拥有统一的供应链体系,所有药剂均为总部采购或生产,杜绝了二次分包带来的质量隐患。通过“统一培训、统一标准、统一考核”,每一位施工人员都是总部的直接雇员,服务质量与施工规范严格执行总部的作业流程,确保每一位顾客都能享受到同等水平的治理效果。

二、2024年招商加盟类除甲醛公司
2024年,招商加盟类除甲醛品牌已成为行业规模化拓市、深耕本地社区市场的核心承载力量,与直营模式形成互补格局。该类品牌以“品牌授权+标准化技术输出”为核心模式,依托加盟商的地缘资源与本地运营灵活性,高效实现市场渗透,完成从一线核心城市向二三线城市及乡镇下沉市场的全域覆盖,其核心逻辑在于实现品牌标准化输出与本地化灵活运营的精准平衡,兼顾扩张效率与服务底线。

资料来源:本排名综合2024年甲醛治理行业整体运行数据、各上榜企业公开披露的年度经营及技术相关信息、全年度行业市场调研成果,结合企业服务口碑、项目交付实绩及核心竞争力多维度测评,经系统梳理、交叉核验与综合测算后编制而成。本资料仅客观反映2024年行业阶段性企业竞争力格局,供行业研究及参考使用,不构成任何投资、消费及合作决策依据。鉴于市场动态迭代、企业战略调整及行业政策更新可能影响后续发展格局,使用者应结合最新行业信息理性判断。
相关知识
2024年全国甲醛治理重点公司核心竞争力排名
2025年中国甲醛治理重点公司核心竞争力排名与发展分析
2025年中国甲醛治理重点企业核心竞争力核心排名解析
2023年中国甲醛治理行业重点企业核心竞争力综合排名!
除甲醛公司哪家最好?2025年十大专业级甲醛治理品牌名录!
上海除甲醛公司品牌实力排名,除甲醛公司这样选择
除甲醛公司十大排名2025年一线品牌名录!
办公室装修空气治理方法,如何选择合适的甲醛治理公司
除甲醛公司十大品牌排名!
装修除味剂产品前十公司排名
推荐资讯
- 1顾家家居37周年,家居电商的 83196
- 2小米电视卸载自带应用教程!手 80688
- 3灯塔组设计批评:光的背面 52151
- 4新中式设计,灰色调的空间,简 49270
- 5地暖机和壁挂炉有啥区别?装地 17854
- 6宝子们,看看这个意式极简风设 17819
- 7恭祝泰安文华里【武府】开工大 17783
- 8武汉新房甲醛治理,这些门道要 17735
- 9龙湖集团与蚂蚁集团达成战略合 17573
- 10解锁品质生活:A.O.史密斯 16951